BECOME APP
UI APP DESIGN
ROLE: art director, ui designer
TOOLS: illustrator, figma
COLLATERAL: user flow chart, clickable prototype (figma)
WHAT?
Become is a comprehensive goal-planning, habit-making, and to-do list app that guides its users through proven scientific techniques to help them maintain healthy habits. However, Become is not only a habit-making app. It also helps its users break down large life visions and dreams into actionable daily habits by providing support and allowing space for users to brainstorm and narrow down goals into bite-sized, doable steps. Become helps simplify this process, by having all the brainstorming, planning, and execution in one app.
WHY?
Although there are already many apps that help its users form habits, this app compiles, explains, and guides the user through proven scientific techniques that can help them maintain healthy habits. It would include many functions such as large goals that can be broken down into sub-goals with a to-do or task list for each sub goal, and habits that have many different tracking and reminder mechanisms.
Although there are a large number of habit apps, Become is different because it combines the functions of many apps into one. Become also has a tracking system to help graph and visually display progress. It also reminds users why they chose to take on this new habit, as motivation to keep users from falling behind.
Habit apps do not usually give users a space to brainstorm, to think about what they truly want to achieve and change in their current lives, and how those large life goals can be broken down smaller and smaller, into sub-goals, then habits. It is by breaking down large goals, life visions, and dreams into actionable habits that allows one to take the necessary steps to achieve one's dreams. Become helps its users plan all of this.
Also, in light of many employee's transitions to remote work, employees, students, and others will find it necessary to implement new habits to support changes in their lifestyles and routines.
APP FEATURES
-
Explanation of proven scientific techniques for creating and maintaining habits (SMART goals, 3-Step Habit Loop) - specific articles and research are in the app
-
Guides users through the goal-making and planning process with the following steps: Brainstorming > Large goals > Subgoals > Tasks/Habits
-
Habits with tracking/graphs/reminders
-
Prompting questions to help users create more detailed goal and habits
PROJECT CREATIVE PROCESS
BRAINSTORMING
The brainstorming includes a pro/con list (for considering the pros/cons of creating a habit app), considering the benefits, objectives, USP, and audience of the app. There was also an initial sketch of ideas for the user flow of screens.
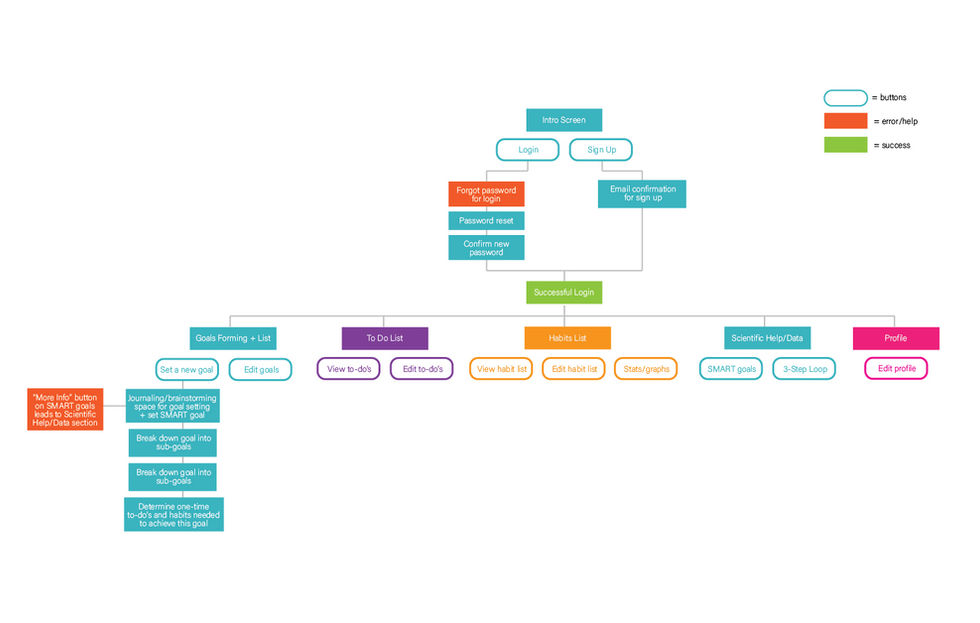
LOW FIDELITY
The low fidelity portion of this project consisted of a flow chart and rough sketches of ideas for the layout of the screens.
The flow chart illustrates the flow of screens in the app and how they are connected to each other. The final image is the final iteration of the flow chart. It also details which leg of the chart the prototype will follow.

MEDIUM FIDELITY:
After establishing the objective, purpose, and USP of the app, the screens were designed from the iterations of the low-fidelity screens.
HIGH FIDELITY:
Once the screens were finalized, the prototype was created in Figma and tested by volunteers. With their feedback, some of the screens and copy were updated to create a better user experience.




























